- 投稿郵箱:qizhixmt@126.com
黨史學習接力賽第一棒比賽成績揭曉
中央和國家機關“學黨史·強素質·作表率”讀書活動組織開展黨史學習接力賽,4月至11月跟讀黨史學習教育指定學習材料。中央和國家機關123個部門(含部委管理的國家局和有關單位)862個黨支部、1039個青年理論學習小組近2萬名黨員干部代表參賽。
4月17日,黨史學習接力賽正式開始,第一棒《論中國共產黨歷史》有317支參賽隊3608人參與。參賽選手通過“旗幟微平臺”黨史學習接力賽小程序,在35天里完成圖書閱讀、回答問題、寫讀后感、組織線下讀書會和閱讀分享會、互評等,共計發表了11.6萬條閱讀體會,人均閱讀時間1261分鐘。近8000人次參與了“金句摘抄”等特別任務,參賽選手共提交近3000篇讀后感,累計約305.5萬字。各參賽隊召開了近300場閱讀分享會,形成了121.3萬字的分享會紀要。選手們積極互動,形成了互相探討、學習實踐的熱烈氛圍,共有56.3萬次點贊、40.1萬條評論。
根據比賽規則,現公布第一棒積分排名前20的參賽隊。目前黨史學習接力賽第二棒《中國共產黨簡史》已結束,第三棒《習近平新時代中國特色社會主義思想學習問答》正在進行中。讀書活動將持續營造濃厚氛圍,引領學習新風尚,推動中央和國家機關走在黨史學習教育的前列。

圖為第一棒積分排名前20的參賽隊


圖為中國文聯學史建功隊學習日記、積分記錄

圖為國家統計局學史奮進4隊學習分享會

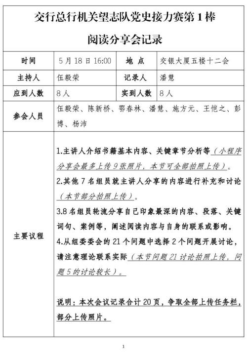
圖為交通銀行總行機關望志隊閱讀分享會記錄

圖為黨史學習接力賽小程序頁面
(來源:“旗幟微平臺”微信公眾號)
( 編輯:徐雅維 送簽:徐雅維 簽發:張桃英 )
中央和國家機關工委旗幟雜志社版權所有 人民網 中國共產黨新聞網承建 版權聲明
轉載請注明來源,京ICP備18060497號-1,京公網安備11010102006249號,互聯網新聞信息服務許可證10120170065,信息網絡傳播視聽節目許可證0120672
違法和不良信息舉報電話:(010)64068010