- 投稿郵箱:qizhixmt@126.com
工業和信息化部直屬機關黨委認真落實習近平總書記關于改進完善機關黨建工作考核評價機制的重要要求,結合工作實際,創新謀劃舉措,積極構建完善機關黨建考評“六化”機制,不斷提高黨建工作考評質效。
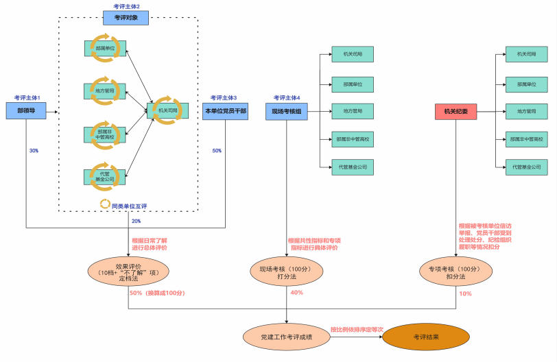
考評主體多元化。聚焦提高考評準度、減少考評偏差,堅持上下貫通、左右聯動、內外結合,將考評主體從現場考核組“單一主體”拓展為部領導、各考評對象、各單位黨員干部、現場考核組“四大主體”,形成全員參與、“四維考評”格局。部領導根據平時掌握的總體情況,對全部考評對象進行評價。各考評對象中,部機關司局結合日常了解的情況對其他考評對象進行總體評價,部屬企事業單位、部屬非中管高校、各地通信管理局、部代管基金公司等4類單位對部機關各司局、同類型單位進行總體評價。各單位黨員干部對本單位進行具體評價。現場考核組通過現場聽述職、查資料等方式,對被考評對象進行具體評價。這種多維評價方式,有利于提升考評結果同實際情況的一致性。
考評對象拓展化。聚焦促進全面履責、避免考責斷檔,堅持既抓書記也抓班子成員,在重點考評黨組織書記履行第一責任人責任、干好抓黨建主業情況的基礎上,同步對班子成員落實“一崗雙責”、當好抓黨建“主角”的情況進行考評,推動領導班子全體成員形成“抓黨建不只是書記一個人的事”的正確理念和行動自覺,增強管黨治黨合力。部領導、各考評對象對黨組織書記的評價,同時作為對該黨組織班子成員履行“一崗雙責”情況的評價。現場考核組根據述職述廉述黨建情況、本單位黨員干部結合日常工作情況對每名班子成員逐一打分。這兩類評價加權后作為每名班子成員最終評價。通過這一舉措,可以督促班子成員樹牢抓黨建不是“副業”的理念,自覺做到分管領域主動抓、整體工作合力抓。

工業和信息化部機關黨建考核評價體系示意圖。
考評內容融合化。聚焦推動融合互促、克服“兩張皮”,從“抓黨建是為了促發展,黨建工作抓得好,政治生態才能好、作風形象才能好、事業發展才能好”這個邏輯出發,在考評黨建工作開展情況和完成質量的同時,將職責落實和事業發展成效納入考評范圍,設置專項指標進行同步考評,實現黨建和業務同考評、雙促進。同時,抓黨建方面注重常規工作考評和重點任務考評相融合,堅持專項工作專項考核,把黨內集中教育開展情況、年度民主生活會召開情況和黨員干部違紀違法情況作為單獨考核項,由現場考核組和部直屬機關紀委分別進行打分。這種多板塊內容組合,能夠實現考評角度更全面、考評要點更突出。
考評指標差異化。聚焦強化分類指導、避免籠而統之,堅持統一度量和分類考評相結合,既按照黨中央部署要求,對黨建工作統一設置共性指標,又根據單位類型特點,對職責落實和事業發展成效分類設置個性指標,形成統一引導、分類推動、“以高促高”的指標體系。共性指標上,將帶頭做到“兩個維護”、帶頭深化理論武裝、帶頭夯實基層基礎、帶頭正風肅紀反腐和落實機關黨建責任、建強黨務干部隊伍的質效情況作為統一考評內容。個性指標上,對部屬單位圍繞服務高質量發展、支撐部黨組決策等設置考評內容,對地方通信管理局圍繞組織開展應急通信保障、防范治理電信網絡詐騙、服務地方經濟社會發展等設置考評內容,對部屬高校圍繞全面貫徹黨的教育方針、落實立德樹人根本任務等設置考評內容,等等。差異化的指標,旨在有效增強考核的針對性、實效性。
考評方法精密化。運用合理定性與客觀定量相結合的方法,實現考評工作簡便易行、客觀有效。參與考評的“四大主體”中,部領導、各考評對象采用“總體定檔法”進行考評,黨員干部、現場考核組采用“具體打分法”進行考評。“總體定檔法”就是將“好、較好、一般、較差、差”5個等次細分為10個檔,每個等次2個檔,明確規定“9檔以上不過半、6檔以下必須有”,以此限定評檔分布、確保拉開檔次、防止一檔到底;同時設置“不了解”選項,不納入計分范圍。“具體打分法”就是由現場考核組、單位黨員干部分別以現場檢查、線上評價方式,對被考評對象進行逐項量化打分。統分方法上,把定檔結果轉化為量化分值求得平均分,與打分結果平均分一起進行加權計分,得到最終考核成績并排序,按比例依排序評定等次,形成考評結果。這一做法,有利于破解黨建考評中評價標準難統一、定性結果難統計、定性定量難統籌的難題。
考評結果效能化。聚焦強化激勵約束、力戒考用脫節,堅持強激勵與嚴約束并重,著力把考評結果用實用好,真正發揮考核指揮棒作用。在年度績效考核評優、建設模范機關先進單位推評、“四強”黨支部評定等工作中,將黨建考評結果作為首要依據,未評價為“好”的不能參評。對當年考核成績排名后兩位的單位,對其領導班子進行集體談話提醒,對連續兩年排名末位的單位黨組織書記,據實提出調整建議,做到一年末位“亮黃牌”、兩年末位“掏紅牌”。
(來源:《旗幟》2025年第12期;作者系工業和信息化部直屬機關黨委分管日常工作的副書記)
( 編輯:劉瓊 送簽:鐘鳴 簽發:林燕 )
中央和國家機關工委旗幟雜志社版權所有 人民網 中國共產黨新聞網承建 版權聲明
轉載請注明來源,京ICP備18060497號-1,京公網安備11010102006249號,互聯網新聞信息服務許可證10120170065,信息網絡傳播視聽節目許可證0120672
違法和不良信息舉報電話:(010)64068010
